无犯罪记录证明怎么开?TNC领航手把手教你零跑腿办理无犯罪记录证明及公证!

无犯罪记录证明

无犯罪记录证明,是一种由公安机关出具的证明文件,用以证明某个人在特定时间段内没有刑事犯罪记录。申请人需要向户籍所在地或居住地的公安机关提出申请,并提交相应的证明材料。

无犯罪记录证明公证

无犯罪记录证明公证,是一种法律程序,由公证机构根据申请人的申请,依法对其在中国居住期间是否受过刑事处分这一法律事实予以证明。

无犯罪证明&公证

无犯罪记录证明和其公证件是办理签证的重要文件。如今信息化不断升级,线上服务快速发展,领航来教大家直接在线申请办理无犯罪记录及其公证,足不出户,在家用手机就能完成文件的办理。

如何办理无犯罪记录证明?

  • 准备材料

1.本人有效身份证件。

2.无犯罪记录证明申请表。

3.委托他人查询的,还应当提交委托书、委托人的有效身份证件以及受托人有效身份证件。

  • 选择方式

1.线下办理:您可以前往户籍地或居住地的公安派出所或指定的政务服务窗口提出申请。

2.线上办理:通过政府服务网站或相关的微信小程序进行线上申请。

  • 提交申请

无论是线上还是线下,您都需要按照指引提交申请,并等待审核。

  • 领取证明

审核通过后,您可以选择现场领取或邮寄送达的方式获取无犯罪记录证明。

线上办理步骤演示 (以北京地区为例)

  1. 在微信中搜索“北京警务”微信小程序。

2. 点击“无犯罪记录证明”按钮。

3. 输入申请人姓名及身份证号码后,点击“开始人脸识别验证”按钮。

4. 进入“人脸识别认证”环节,点击“允许”按钮。

  再点击“下一步”按钮。

  按照提示要求完成人脸识别认证。

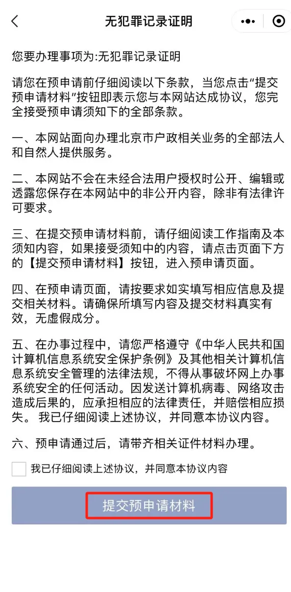
5. 认真阅读“无犯罪记录证明”相关协议,并勾选下方同意协议后,点击“提交预申请材料”按钮。

6. 填写申请人信息、申请事由等内容后,点击“下一步”按钮。

7. 确认填写信息无误后,点击“提交”按钮完成。

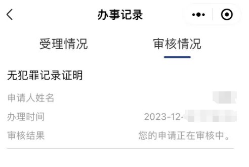
8. 在办理完成后,您可在“我的”页面中点击“办事记录”按钮。

其他各地区相关在线服务程序

  • 山西省:关注”山西公安“微信公众号,点击底部菜单“民生警务”,进入”一网通一次办”平台;点击右上角 无犯罪记录证明,按步骤申办。
  • 辽宁省:下载”辽宁公安”APP“,搜索”无犯罪记录证明”,按步骤申办。
  • 广东省: 进入”粤省事”App 或微信小程序,点击或搜索”无犯罪记录证明”进入”无犯罪记录证明(服务申请)”,按步骤申办。
  • 广西省:通过”微信”或”支付宝”,搜索小程序“桂警通办”,点击”无犯罪记录证明”按步骤办理即可
  • 江苏省:进入”苏服办”APP,在首页的”搜索框”输入”无犯罪记录证明”,点击无犯罪记录证明出具”,按步骤申办。
  • 湖北省: 进入手机版”湖北政务服务平台”。在”常用业务”中选择”无犯罪业务”,在登录页面输入账号密码,进入页面选择公安机关及申请人信息。进行办理。
  • 河南省:下载”河南警民通”APP,首页可自助开具。
  • 安徽省:下载”院事通”APP,在首页搜索框输入”无犯罪记录证明”服务进入。点击进入”申请办理页面填写上传相关信息,点击提交申请即可完成在线申请办理。
  • 贵州省:下载”贵州公安”APP,”注册一登录一便民服务一查看更多一证明开具”。
  • 江西省: 支付宝搜索”赣服通”,或者下载”赣服通”APP,进入平台。搜索”无犯罪记录证明”,点击进入服务。
  • 四川省: 认证登录“天府通办”APP 后,点击”我的”电子证明”全部”进入电子证明页面。点击”添加证明选择”无犯罪记录证明”点击”添加”。
  • 陕西省: 关注公众号”陕西公安”,点击下面菜单”网上办事”,进入”陕西互联网+公安政务服务”平台在户政业务中找到”无犯罪记录证明”一项,按步骤办理。
  • 河北省: 通过“冀时办”小程序选”公安”,点击”无犯罪记录证明”进行申请。
  • 山东省:可以关注微信公众号”山东微警务”点击底部”微警务”进行申请。
  • 浙江省: 通过“浙里办”APP 或小程序,搜索”无犯罪”,就可以找到,然后选择对应市区,按步骤填写办理。
  • 海南省: 微信小程序搜索”海南警民通”,进入主页既能看见热门服务”无犯罪记录证明”。线上申办线上审批,线上下载 PDF 文档打印。
  • 甘肃省:微信或支付宝,搜索”甘肃公安微警务”小程序,选择”办事”,选择”无犯罪记录证明”,按步骤办理。
  • 上海市:登录”随申办市民云”APP,或支付宝、微信”随申办”小程序。在随申办内检索”有无犯罪记录证明”,按步骤申办。
  • 南昌市:支付宝打开”赣服通”小程序,搜索”无犯罪记录证明”,按步骤办理即可。
  • 株洲市: 通过”诸事达”APP 可以申请本人的无犯罪记录证明。
  • 重庆市: 关注”平安重庆”,在“警快办”里搜索”无犯罪记录证明”,按步骤办理即可。
  • 福州市: 打开”e 福州”APP,在首页搜索栏输入”无犯罪证明”,点击搜索,进入无犯罪记录证明服务页面:或者在“办事”页面点击”证件办理”,进入”无犯罪记录证明”服务页面,按步骤办理。
  • 南京市:登录南京公安”微警务”,在”户政服务”栏点击”无犯罪记录证明”,通过人脸识别认证后,按步骤申办。
  • 苏州市: 关注”苏州公安微警务”微信公众号,点击”微服务掌上办事”进入办事页面,然后找到”人管事项”,点击”无犯罪记录证明”,按步骤申办。
  • 哈尔滨市: 下载”e 冰城”app,搜索”无犯罪记录证明”,按步骤进行申办。
  • 岳阳市: 通过“岳办岳好”app 或微信小程序有开“无犯罪记录证明”,可以自己选择电子版自己下载亦或者公安机关邮寄到家 (邮费自负)。

[全国(户籍地或居住地支持的地区) ] 下载”公安一网通办”APP,注册登录,首页无犯罪记录证明模块,按步骤办理即可。

请注意:不同地区的具体办理流程和所需材料可能有所不同,建议您根据所在地区的具体指南进行操作。如果您需要更详细的指南或有特定问题,可以访问当地政府服务网站或联系当地公安机关获取帮助。

如何无犯罪记录证明公证

  • 准备材料:

1、申请人的身份证材料;

2、申请人的户口簿,集体户籍的申请人提供《常住人口登记卡》本人页原件及经过户籍所在单位盖章的首页复印件;

3、如当事人已在境外的,则另需提供护照复印件(照片页及有效签证页)或绿卡复印件或其他签证证明等;

4、户籍所在地的公安部门出具的无犯罪记录证明;

5、如非本人办理,还应提供授权委托书、代理人的身份证件;

(注:结合各地政策调整,公证机构要求的材料会有所差别,详情请咨询当地公证机构。)

  • 选择方式

1 线下办理,申请人可以亲自到公证处提交申请。

2 零跑腿线上办理服务:如需线上办理无犯罪记录公证可联系TNC领航客服,我们有特约的网上公证员专业办理中英文无犯罪记录公证及其他出国留学公证文件。

  • 材料审核

承办公证员审查证明材料,并根据申请的公证事项,填写签署相关表格及文件。公证处会对提交的材料进行审核,可能需要补充额外的证据材料。审核通过后,申请人需要支付公证费用。

  • 领取公证书

公证书制作完成后,申请人可携带本人身份证明及领取公证书凭单,到公证处现场领取公证书,也可选择邮寄送达。

选择网上公证办理服务的,公证员会将公证直接微信发送或电子邮件形式发送。

公证书可能需要翻译成使用国的语言,并可能需要进行认证,以确保在国际上被认可。

请注意:具体流程和费用可能因地区和公证处而异,建议联系当地的公证处获取详细信息。如果您需要进一步的帮助或有其他疑问,可以咨询当地公证处或TNC领航客服(如需办理网上公证)。

更多关于新西兰&澳洲的留学移民信息,请关注我们TNC领航澳新留学移民公众号,欢迎添加TNC领航总客服微信,联系我们TNC领航咨询顾问!

www.nztnc.com

关注TNC领航,

了解澳新留学&移民最新动态 

TNC领航持牌移民顾问团队:

“我们承诺,所有移民申请材料都由IAA持牌移民顾问亲自审核与递交,

最大程度提高下签率!”

所有留学规划方案都由经过

新西兰国际教育推广局培训考核过

具备5年以上工作经验的资深留学顾问,

一对一量身定制!