护工,注册护士移民新西兰全攻略

护理行业,包括护工以及注册护士,是新西兰目前最稳定的移民通道之一:政策友好、周期可控、回报丰厚。只要提前规划、按部就班完成学历、注册与就业三大环节,就能在最短时间实现“一人读书,全家绿卡”。TNC领航顾问结合移民局最新绿名单(Green List)和当前新西兰移民政策,从各个维度分析,帮助大家一次性理清护理行业的不同职业,精准匹配个人方案。

 

1

为什么选择护理专业移民新西兰

 

图片

01

长期紧缺:注册护士和登记护士在2022年推出的“职业绿名单”Tier 1,政府主动吸纳,配额充足。

图片

02

移民通道:绿名单 Tier 1 职业可在获得认证雇主的全职 offer 后直接递交居留签;护理助理可申请“护理从业人员工作居留签证”。

图片

03

就业率高:本地护理院校毕业生 3 个月内就业率≈90%。

图片

04

收入可观:注册护士起薪 NZD 54,000;3–7 年经验 NZD 62,000–77,000;资深护士可达 NZD 130,000。

这是测试文本,单击 “编辑” 按钮更改此文本。

2

四条赛道一张图看懂

新西兰护理委员会的首要使命是保障公众安全。为了履行这一职能,委员会依据《2003 年卫生从业者能力保障法》负责制定护理学历,并为护理课程及其开设机构制定教育标准。

委员会为以下三种执业范围设定教育标准:

 

• 登记护士enrolled nurse

• 注册护士registered nurse

• 执业护士—nurse practitioner

 

 

以上三种护士岗位均在新西兰移民绿色清单1类列表,是传统意义上的护士,注册护士,即符合条件者可以直接申请居留签证。

 

另外,新西兰政府还特别设立了“护理/护工从业人员工作居留签证”(Care Workforce Work to Residence Visa),符合条件者工作满两年可获得居留签证,为护理人员提供了更便捷的移民途径。仅需时薪28.25每小时,全职工作满2年即可无需打分申请技术移民。

一张图看懂护理/护工专业的四种学历

(护工移民通道工资要求仅需28.25每小时)

(新西兰技术移民最新中位数时薪标准)

 

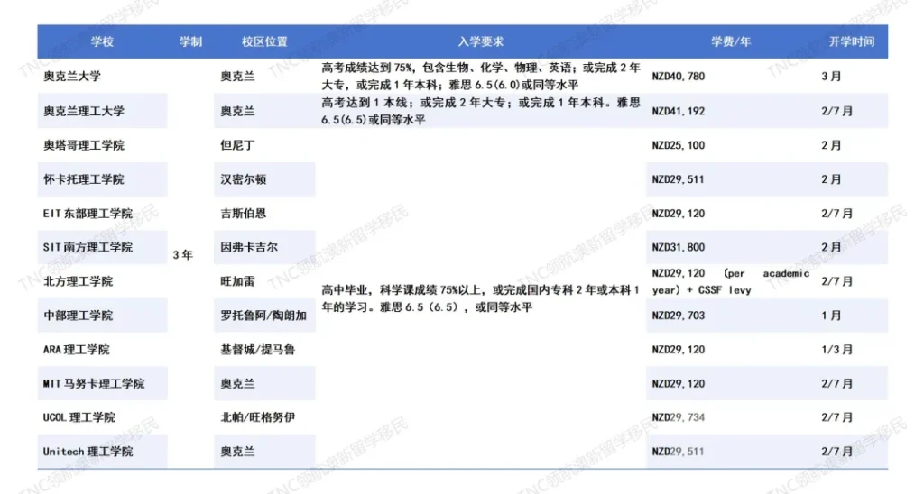
3

注册护士专业学校汇总

 

注册护士行业属于全球人才紧缺行业。新西兰护士协会是国际护士协会的成员之一。新西兰的注册护士学历以及新西兰注册护士资格认证在国际上被广泛承认,可以在新西兰、澳大利亚、等英联邦发达国家就业及寻求发展。

护士硕士

护士本科

护士大专(登记护士)

护工证书及其他(护理助理)

4

护理职业移民通道

护工/注册护士移民晋升通道

 

图片

01

注册护士/登记护士

新西兰绿色清单中的所有医疗行业职业,包括护士已经全部纳入一类直接申请居留签证(Straight to Residence Visa)。

 

直接申请居留签证(Straight to Residence Visa)要求:

  • 您必须为经过认可的雇主工作或获得雇主提供的工作机会。

  • 您的角色必须位于绿名单的第1级,并且满足绿名单中为您的角色规定的要求。

  • 55岁以下,工资达到指定中位数标准。

  • 您现在可以持工作签证来新西兰并直接申请居留签证,也可以从新西兰境外申请。

 

移民流程(绿名单路径为例):

1 完成新西兰注册护士认证(NCNZ)

2 获得新西兰认证雇主的全职工作offer

3 准备材料(学历、注册证、语言成绩、无犯罪记录等)

4 递交“Straight to Residence Visa”申请

5 获批后获得居留签证(绿卡)

6 满2年后可申请永久居民签证(PRV)

图片

02

护理助理

护工行业可以选择新西兰技术移民的特别专属新通道Care Workforce Work to Residence Visa。要获得此居留签证的资格。

 

要求:

  • 在 Care Workforce 部门职业清单上的职业中工作

  • 根据 2017 年支持工人(薪酬公平)安置法,每小时至少支付 28.25 新西兰元(第 4 级)

  • 已在新西兰担任 4 级职位 24 个月。

  • 有关《支持工人(薪酬公平)安置法》的更多信息,包括所包含的工资率,可以在卫生部的网站上找到。

  • 当您申请此签证时,您的雇主必须获得认可。

 

移民流程:

1 获得一份来自新西兰认证雇主的全职护理工作offer。

2 获得AEWV签证(Accredited Employer Work Visa)。

3 在护理岗位上连续全职工作满24个月。

4 准备材料:包括护照、工作合同、工资单、无犯罪证明等。

5 递交“Care Workforce Work to Residence Visa”申请。

6 获批后转永居:持居留签证满2年后,可申请永久居民签证(PRV)。

图片

03

中国护士可申请海外注册护士短期转换,详情请咨询TNC领航顾问。

 

结语:没有“最好”,只有“最合适”

图片

 

新西兰护理移民窗口仍在红利期,但政策逐年收紧。根据自身条件,早规划、早上岸,才能把政策红利变成永久回头签。联系TNC领航顾问,选择到最适合自己的那一条“南十字星”护理之路。